必威西汉姆联 2022年研究生学业奖学金评选工作通知
供 稿:
审 核:曹鹏
编 辑:杨慧磊
发布时间:2022-10-05
为激励研究生勤奋学习、潜心科研、勇于创新、积极进取,培养“明德致远、宽厚基础、精深求是、包容创新”的领军人才,根据财政部、教育部《学生资助资金管理办法》(教财[2021]310号)、《BETWAY必威研究生学业奖学金实施细则(试行)》(研函〔2021〕080号)、BETWAY必威研究生院《关于评定2022年研究生国家奖学金的通知》(研函〔2022〕087号)等文件要求,现就2018 级、2019级、2020级、2021级、2022级研究生学业奖学金(以下简称奖学金),制定《必威西汉姆联 2022年研究生学业奖学金评审细则》。具体如下:
一、参评范围
我院纳入全国研究生招生计划、基本学制内在籍全日制(非在职)研究生、少数民族高层次骨干人才研究生均有资格参评研究生学业奖学金,超出基本学制年限的研究生不具备参评资格。
二、奖学金名额分配和奖励标准
研究生学业奖学金名额分配基数取自 2022年9月2日的研究生管理系统数据。
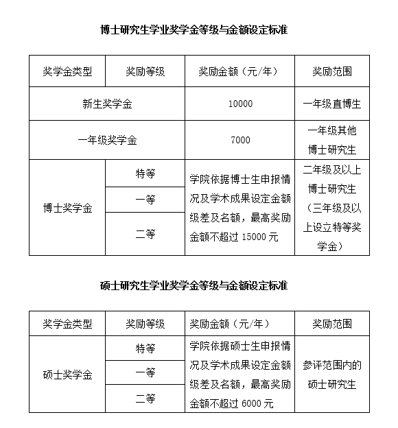
博士研究生学业奖学金额度按每年人均不低于7000元标准设定学院奖学金总额;硕士研究生学业奖学金按照每年人均不低于3200元的标准设定学院奖学金总额。

具体要求:
1)2022级研究生学业奖学金主要结合复试成绩、考研成绩、本科成绩以及综合表现等进行奖励等级评定。
2)二年级以上(包含二年级)硕士研究生:上一学年学科成绩优良率达到70%以上;在数学以及相关专业获得一定的科研成果,或者在科技创新和学科竞赛方面表现优异。在相同条件下,参加学院学生工作及各类社会工作、文化活动、社会实践和志愿服务者优先。
3)二年级以上(包含二年级)博士研究生:在读期间学习成绩优良;积极参与科学研究,有突出的科研成果:①在读期间有高水平学术论文正式发表在公开出版的本学科(或本领域)有较大影响的学术期刊上;②科研成果被证明具有较高的学术价值或应用价值;③获得发明专利授权或重要的实用新型专利;④积极参加国际性、全国性学术竞赛性活动,成绩优异。在同等条件下,参加学院学生工作及各类社会工作、文化活动、社会实践和志愿服务者优先。
4)论文认定:用于申请奖学金的各项成果需以“BETWAY必威”为第一署名单位,研究生为第一作者。导师为第一作者、研究生为第二作者的学术成果视同研究生第一作者。共同第一作者或并列第一作者的论文,可视为 1/N 篇论文(N 为共同第一作者或并列第一作者的人数)。
学年度成果产出计算时间为:2021年9月1日到2022 年8月31日,包括已正式发表的论文(已正式刊出或在线公布的,具有年、卷、期、页号的论文)、出版的论著、授权发明专利、高水平创新竞赛获奖或表彰。同一成果不能在不同年度重复使用,一经查出,取消研究生本次及以后的参评资格。
5)申请者的其他业绩可作为评审参考。
三、申请条件
(一) 基本申请条件
1、 热爱社会主义祖国,拥护中国共产党的领导;
2、 遵守宪法和法律,遵守高等学校规章制度;
3、 诚实守信,品学兼优;
4、积极参与科学研究和社会实践,创新成果符合学校和学院评定要求。
(二)上一学年有下列情况之一者,不能参评本年度研究生学业奖学金:
1、违反国家法律、校纪校规受到纪律处分者以及有扰乱社会秩序、校园秩序或扰乱公共安全者;
2、伪造材料、重复使用成果,有抄袭剽窃、弄虚作假等学术不端行为经查证属实者;
3、学位课程(指:公共基础课、核心课、专业选修课)考试不及格者;
4、参评学年学籍状态处于休学、保留学籍者;
5、学校认定的其他情况。
(三) 参评研究生特等、一等学业奖学金学术成果需满足以下基本条件之一:
1、 研究生以第一作者在本学科领域发表高水平学术论文或出版专著,高水平学术论文层次划分由学院依据学科特色自行制定;
2、以第一发明人获国内外授权发明专利(含国防专利)一项,或申请并受理发明专利(含国防专利)两项;
3、获高水平国际、国家级学科或科技创新竞赛一等奖及以上奖励,且排名前三;或者获高水平国际、国家级学科或科技创新竞赛二等奖,排名第一;
4、 获省部级科技成果奖三等奖及以上奖励(有证书);
5、 做出特殊贡献,荣获省部级及以上荣誉称号等。
四、评审组织
1、学院成立研究生学业奖学金评审委员会。评审委员会由学院主要领导任主任委员,学科责任教授、研究生教学副院长、主管学生工作副书记、研究生导师代表等任委员。评审委员会负责制定学院的研究生学业奖学金评审细则,组织研究生填报并提交申请、公示、汇总上报等工作。
2、学院评审委员会讨论并制定学院评审细则,制定学术及科研成果等评审标准。
五、评审时间安排
1、参评研究生申报阶段(10月4日~10月14日):符合2022年研究生学业奖学金申报条件的研究生,可在10月4日9:00-10月14日12:00期间使用统一身份认证登录北理云(online.bit.edu.cn),点击“研究生奖学金申报系统”(使用方法详见附件3),按系统要求填写相关信息并在10月14日12:00之前在系统中确认提交(仅保存无效);生成并打印《研究生学业奖学金申请审批表》,由导师签署推荐意见后将《申请审批表》及相关支撑材料交至文萃楼E712。《申请审批表》、学业奖学金-评奖评优个人情况简表(附件1)、学业奖学金申请证明材料(附件2)电子版打包发送至tuanwei_math@163.com,命名格式:20xx硕士/博士+姓名+学业奖学金申报材料,截止时间10月14日12:00.
2、评审阶段(10月17日~31日):学院评审委员会依据研究生提交的学业奖学金申报材料及北理云《研究生奖学金申报系统》中的参评成果组织评审。
3、学院公示阶段(10月31日前):学院将评审结果进行院内公示,公示时间不少于5个工作日。无异议后上报学校研究生学业奖学金评审领导小组进行审定。
4、对评审结果有异议的学生,可在公示阶段向学院评审委员会提出申诉,评审委员会及时研究并予以答复。如学生对学院做出的答复仍存在异议,可在学校公示阶段向学校研究生学业奖学金评审领导小组提请裁决。
5、申请学业奖学金的研究生有违反学校相关政策规定的、受校规校纪处分的,取消学业奖学金参评资格,已发放奖励的要取消荣誉称号并收回荣誉证书和奖金。
六、注意事项
1、 2022年研究生学业奖学金申请及评定工作将使用北理云《研究生奖学金申报系统》。参评2022年业奖学金的研究生信息取自【个人数据】模块,鼠标移到相应项可以看到数据来源。申请者需要先在【个人数据】模块补充完善个人信息和相关论文、获奖等成果后,再开始奖学金申报。在填写过程中,可以移除申请表中不用于本次申报的论文、获奖等。参评成果以系统中填报的有效成果为准。申请者需登录北理云《研究生奖学金申报系统》进行信息确认及成果申报,未在系统中提交研究生学业奖学金申请的研究生,学院将不受理其申请。
2、休学研究生休学期内不能参评研究生学业奖学金,学业奖学金参评年限顺延。
七、其他
1、本细则解释权归必威西汉姆联研究生学业奖学金评审委员会。
2、本细则自颁布之日起施行。
必威西汉姆联
二〇二二年九月三十日